Featured
- Get link
- X
- Other Apps
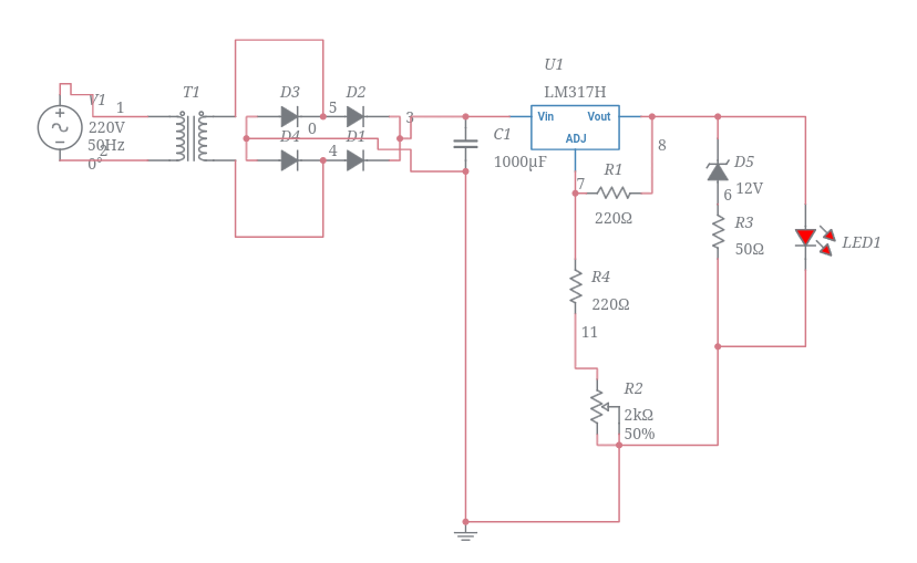
What Is Meant By Voltage Regulation
What Is Meant By Voltage Regulation. Voltage regulation means , having constant voltage. Explanation of voltage regulation of transformer:

The value of the regulation not only depends on the load current but also on the power factor of the load. An ideal power supply should maintain a constant voltage as load is increased, but real power supplies do not do so. The voltage across r l is known as zener voltage v z and diode current is known as i z.
The Voltage Regulation Is The Percentage Of Voltage Difference Between No Load And Full Load Voltages Of A Transformer With Respect To Its Full Load Voltage.
The voltage regulation of an alternator or synchronous generator is defined as the changes in terminal voltage on the application of load at a constant driving speed and field excitation. It is expressed as percent of change in the output voltage relative to the change in the input line voltage. Regulated voltage is smooth supply of voltage, free from any noise or disturbance.
Voltage Regulation In Transformers Is The Difference Between The No Load Voltage And The Full Load Voltage.
A transformer delivers 100 volts at no load and the voltage drops to 95_volts at full load, the regulation would be 5%. The voltage regulation of a synchronous generator is the rise in voltage at the terminals when the load is reduced from full load rated value to zero, speed and field current remaining constant. Therefore, the zener breakdown region is ideal for voltage regulation
The Voltage Regulation Determines The Ability Of The Transformer To Provide The Constant Voltage For Variable Loads.
Voltage regulators are present in almost every electronics or house hold appliances like tv, fridge, computer etc, to stabilize the supply voltage. A steady state voltage is maintained across the load r l, as the output voltage fluctuations get absorbed by the resistor r s. In a typical situation, the voltage drops as the current load is increased.
It Is Commonly Used In Power Engineering To Describe The Percentage Voltage Difference Between No Load And Full Load Voltages Distribution Lines, Transmission Lines , And Transformers.
The input voltage whose changes are to be regulated connects the zener diode in reverse condition. Voltage regulation means , having constant voltage. The value of the regulation not only depends on the load current but also on the power factor of the load.
Line Regulation Is The Change In Output Voltage Due To Variation Of The Input Voltage With All Other Factors Held Constant.
They also have a built in error amplifier, which samples the output voltage (again through a divider), compares it with the reference voltage, calculates the difference, and drives the output. Percent voltage regulation is the term typically applied to a power supply. It is expressed as a percent of the nominal output voltage.
Comments
Post a Comment